○鳥取県西部広域行政管理組合職員等の旅費に関する条例

令和7年9月1日

条例第7号

(趣旨)

第1条 この条例は,地方自治法(昭和22年法律第67号)第292条の規定により準用する同法第203条第4項,第203条の2第5項及び第204条第3項の規定に基づき,本組合の職員及び本組合の職員以外の者が公務のために旅行する場合に支給する費用弁償及び旅費(以下「旅費」と総称する。)の額並びにその支給方法について定めるものとする。

(米子市職員等の旅費に関する条例の準用)

第2条 次の各号に掲げる本組合の特別職の職員に対する旅費の支給については,当該各号に掲げる者に該当するものとして,米子市職員等の旅費に関する条例(平成17年米子市条例第51号)の規定(第1条を除き,同条例の一部改正について制定された条例に定められた当該一部改正に係る経過措置に関する規定を含む。以下「米子市旅費条例の規定」という。)を準用する。

(1) 議会の議員,監査委員並びに管理者及び副管理者 米子市職員等の旅費に関する条例第2条第2号に規定する特別職の職員

(2) 地方公務員法(昭和25年法律第261号)第3条第3項に掲げる職にある本組合の職員のうち,前号に掲げる者以外のもの 米子市職員等の旅費に関する条例第2条第3号に規定するその他の特別職の職員

2 本組合の一般職の職員及び本組合の職員以外の者に対する旅費の支給については,米子市職員等の旅費に関する条例第2条第4号に規定する一般職の職員又は同条例第3条第1項第3号に掲げる者に該当するものとして,米子市旅費条例の規定を準用する。

3 前2項の場合において,米子市旅費条例の規定中単に「市」とあるのは「組合」と,「本市」とあるのは「本組合」と,「市長」とあるのは「管理者」と読み替えるほか,次の表の左欄に掲げる米子市旅費条例の規定中同表の中欄に掲げる字句は,それぞれ同表の右欄に掲げる字句に読み替えるものとする。

第18条の見出し

隣接市外地等

隣接圏域外地等

第18条

隣接市外地

隣接する圏域(本組合を組織する市町村の区域をいう。以下この条において同じ。)外地

市内

圏域内

(施行期日)

1 この条例は,公布の日から施行する。

(鳥取県西部広域行政管理組合特別職の職員の旅費に関する条例及び鳥取県西部広域行政管理組合一般職の職員等の旅費に関する条例の廃止)

2 次に掲げる条例は,廃止する。

(1) 鳥取県西部広域行政管理組合特別職の職員の旅費に関する条例(昭和47年8月鳥取県西部広域行政管理組合条例第8号)

(2) 鳥取県西部広域行政管理組合一般職の職員等の旅費に関する条例(平成2年10月鳥取県西部広域行政管理組合条例第5号)

(鳥取県西部広域行政管理組合特別職の職員の旅費に関する条例及び鳥取県西部広域行政管理組合一般職の職員等の旅費に関する条例の廃止に伴う経過措置)

3 この条例の施行前に前項第1号の規定による廃止前の鳥取県西部広域行政管理組合特別職の職員の旅費に関する条例及び同項第2号の規定による廃止前の鳥取県西部広域行政管理組合一般職の職員等の旅費に関する条例(以下これらの条例を「旧条例」という。)により準用する米子市旅費条例の規定(米子市職員等の旅費に関する条例の一部を改正する条例(令和7年米子市条例第6号)による改正前の米子市旅費条例の規定を含む。)により発せられた旅行命令又は旅行依頼による旅行に係る旅費の額及びその支給方法については,旧条例は,この条例の施行後も,なおその効力を有する。

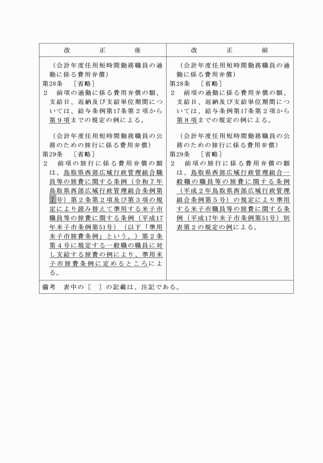
(鳥取県西部広域行政管理組合会計年度任用職員の給与及び費用弁償に関する条例の一部改正)

4 鳥取県西部広域行政管理組合会計年度任用職員の給与及び費用弁償に関する条例(令和元年鳥取県西部広域行政管理組合条例第6号)の一部を次のように改正する。

次の表の改正前の欄に掲げる規定を同表の改正後の欄に掲げる規定に,下線で示すように改正する。

画像

鳥取県西部広域行政管理組合職員等の旅費に関する条例

令和7年9月1日 条例第7号

(令和7年9月1日施行)